
From Observation to Engagement on Rosebank Ward
22nd October 2025
Written by Nkechi Ebulue, Rachel Jacob, Samson Enyhowero, Astrid Schepers with contributions from Vernanda Julien (Improvement Advisor)

Figure 1: Rosebank Ward team members
Who we are
Rosebank Ward is a 13-bedded female Psychiatric Intensive Care Unit (PICU) based in Tower Hamlets. We are a multidisciplinary team of professionals working together to provide a safe environment and a high-quality service for the most disadvantaged, unwell and often severely traumatised people. Rosebank ward provides care for women who are in crisis or who are experiencing severe symptoms of mental illness.
Why we got involved
Our team is constantly looking for ways to improve our service and ensure everyone is safe. Within Tower Hamlets, we were identified as the ward with the highest numbers of intermittent observations. As a result we were invited to be part of ELFT’s trust wide Observation to Engagement Programme.
A project team was formed consisting of the Rosebank Ward Manager, Occupational Therapist, Matron, Service Users, Nurses, Psychologist, Health Care Assistants and the Relational Security Lead who meet fortnightly to work on this project.
Starting theory – understanding the problem
As part of the Observation to Engagement Programme, we heard from other wards that were already trialling other approaches, and we wanted to understand how we can all be safe and at the same time do something that was more therapeutic and meaningful to the recovery of our service users.
We also collected feedback from service users on the ward who informed us that being placed on intermittent observations can be disruptive and that it can also interfere with the relationships with staff. They fed back that having a light shone on them at night can feel frightening, and being checked upon while in the rest room can affect feelings of dignity. We listened to service users who told us about the effect it was having on them, what they did not like about it and why. We understood that everyone dislikes being checked upon frequently. We wanted to make things better, safer and also hoped that reducing or eliminating intermittent observations may help speed up their recovery process. Moreover, it was agreed that intermittent observation is not always the best way forward and can make things more unsafe by affecting relationships and creating frustrations.
To understand the problem we used a fishbone diagram (Figure 2) to pull apart the issue and explore the various factors which contributed towards patients being placed on intermittent observations.
Figure 2: Fishbone Diagram – Overreliance on intermittent observations
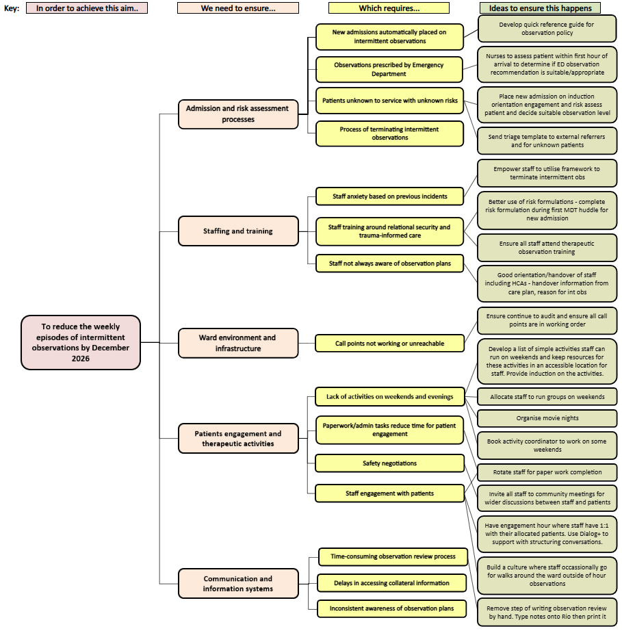
Once we had a better understanding of the problem, we developed our theory of change using a driver diagram (Figure 3) which mapped out several change ideas we could test which believe could reduce our use of intermittent observations.
Figure 3: Driver Diagram – Reducing the weekly episodes of enhanced observations
Testing changes and data collection
We used an effort impact matrix to help us prioritise the changes we would like to test. Since the start of the project, four change ideas have been tested and others are still being developed.
- Staff are being booked to attend therapeutic engagement training which has a focus on relational security and trauma informed care. Over half of the staff on the ward have attended this training and we are exploring ways to support staff with approaching challenging conversations with patients once they have completed the training.
- A triage form has been developed for new admissions from external referrers that helps us identify risks early, support with decision making and create individualised safety plans.
- A termination of observation template has been developed that helps us to review observations more systematically, which has started resulting in a reduction in the length of time patients remain on intermittent observation.
- A plan for the multidisciplinary team (MDT) to attend community meetings more reliably has also been put in place. We believe better attendance of staff at community meetings will create more opportunities for safety negotiations with patients and will help to identify risks and triggers to reduce incidents. Getting staff to regularly attend these meetings have been challenging so we are planning to trial having a protected hour for community meetings each week.
We are currently collecting data on the weekly service user days on enhanced observations (Figure 4) as our outcome measure. We are in the process of changing the way we document intermittent and continuous observations on our clinical system RiO, which will give us a better indication of the impact our changes are having on intermittent observations.
Figure 4: I Chart – Service user days on enhanced observations on Rosebank Ward
Learning and next steps
The QI project has demonstrated that the team is open to change. Testing the change ideas has worked well and has led to some positive risk taking, a focus on prevention and de-escalation and proactively pre-empting and mitigating risk. It has also improved our documentation. Another benefit is that it has opened up new challenges and highlighted areas to improve and sustain changes, e.g. how we communicate effectively from staff member to staff member about person-centred care and how we prioritise time and spaces for the MDT and service users to come together in the community meetings. Accurate documentation of enhanced observations on RiO has remained a challenge so it has been difficult to obtain current data on the levels of intermittent and continuous observations. We plan to review documentation of enhanced observations weekly to improve our data recording. We also plan to continue testing change ideas, particularly around improving group facilitation on evenings and weekends.
Most Read Stories
-
Why is Quality Control important?
18th July 2018

-
2016 QI Conference Poster Presentations
22nd March 2016
-
Recognising Racism: Using QI to Help Take Action
21st January 2021

-
QI Essentials: What does a Chief Quality Officer do?
18th March 2019

-
Using data enabled us to understand our problem
31st March 2023

-
The Power of Data in Reducing Pressure Ulcers
12th January 2022

Follow QI on social media
To keep up to date on the latest concerning QI at ELFT, follow us on our socials.



