
“We all felt it”: Using quality improvement to make Victoria Ward safer
15th April 2026
Written by Dr Julliette Mullin and Malgorzata Wlodarcyk, supported by Edmund Glynn (Improvement Advisor)
On Victoria Ward, conversations about safety rarely start with numbers.
They start with how it feels to work and live on the ward.
For staff, it was the constant low‑level tension during busy shifts – the sense that someone might be under the influence of something, or that a prohibited item had entered the ward unnoticed. For service users, it was how substances and contraband disrupted recovery, affected relationships, and made the ward feel less safe. Over time, everyone shared the same feeling: contraband was shaping daily life on the ward more than it should.
“The data didn’t match what we lived”
When the team first reviewed the available data, the scale of the problem wasn’t obvious.
“On Power BI we’d see one or two contraband incidents,” says Dr Juliette Mullin, Consultant Forensic Psychiatrist and QI Project Lead. “But staff and patients all knew that didn’t reflect reality. The data didn’t match what we lived on the ward.”
Service users on the ward agreed. One commented that he had seen how contraband circulated informally, contributing to conflict, distress, and setbacks in people’s recovery.
“If people are bored or stressed, they look for whatever helps in the moment,” he said. “But it doesn’t help them get better. And it makes the ward feel unsafe – for everyone.”
The team realised that if they wanted to make the ward safer, they first needed a clearer and more honest picture of what was really happening.
Seeing the problem more clearly
Rather than relying solely on formal incident reporting, the team began collecting local, ward‑level data on contraband-related issues. This included tobacco-related incidents that were rarely escalated, improvised items found during routine checks, and situations where contraband played a hidden role in aggression or conflict.
Almost immediately, patterns emerged.
What staff had been experiencing day to day became visible: contraband wasn’t just an occasional issue or a single type of incident. It was a consistent feature of ward life that influenced safety, relationships, and the overall ward atmosphere.
The team accessed data on incident types from Power BI and plotted this on a Pareto chart (Figure 1). The message was clear – contraband was the second largest category of incidents on Victoria Ward.
Figure 1. Pareto chart showing types of incidents on Victoria ward.
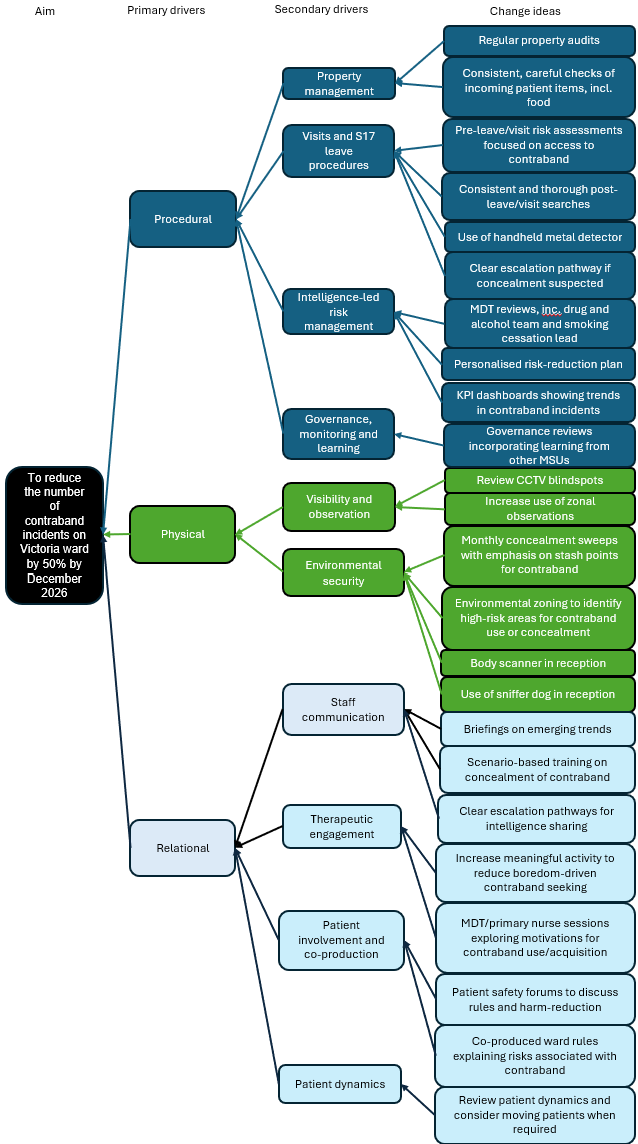
Developing a shared theory for change
With a clearer understanding of the problem, the team worked together to develop a theory of change (below). Using a driver diagram helped them think differently about contraband – not just as something to confiscate or react to, but as a system issue shaped by processes, behaviour, communication, and consistency.
This shifted the focus from blame to learning and gave the team a practical framework for improvement. Rather than trying to solve everything at once, they agreed to start small and test changes in a structured way.
Figure 2. Driver diagram showing change strategy for reducing contraband on Victoria ward.
Testing changes and learning quickly
One of the first tests of change focused on how the ward used its metal detector when service users returned from leave. The aim was to reduce the unintentional introduction of prohibited items onto the ward.
“Applying the learning from the Improvement Leaders Programme has helped us to test changes in a more consistent and thoughtful way,” says Dr Mullin. “And we’ve now gone a significant period without a mobile phone being brought onto the ward.”
While early, this result has been encouraging for both staff and service users. It has reinforced the team’s belief that reliable, well‑designed processes – tested and refined through PDSA cycles – can make a real difference to safety.
For the team on Victoria Ward, this work has been about more than reducing incident numbers. It has been about closing the gap between how safety is recorded on paper and how it feels in everyday life.
By valuing staff and service user experience, using data that reflects what actually happens on the ward, and testing changes together, the team are beginning to shift a long‑standing and deeply felt issue.
They will continue to test, learn and adapt – with a shared aim of making Victoria Ward a safer, calmer place for everyone who lives and works there.
Key learning so far
|
|
|
|
|
|
|
Most Read Stories
-
Why is Quality Control important?
18th July 2018

-
2016 QI Conference Poster Presentations
22nd March 2016
-
Recognising Racism: Using QI to Help Take Action
21st January 2021

-
QI Essentials: What does a Chief Quality Officer do?
18th March 2019

-
Using data enabled us to understand our problem
31st March 2023

-
The Power of Data in Reducing Pressure Ulcers
12th January 2022

Follow QI on social media
To keep up to date on the latest concerning QI at ELFT, follow us on our socials.


